• 首页
  • 产品中心
    • 焊接系统(SAW SYS)
    • 成套设备(SET EQP)
    • 埋弧焊电源(SAW PSU)
    • 埋弧焊小车(SAW CAR)
    • 埋弧焊控制器(SAW CONT)
    • 埋弧焊送丝机(SAW feeder)
  • 解决方案
    • 埋弧焊接系统
    • 电渣焊接系统
  • 服务中心
    • 服务策略(Service Strategy)
    • 营销网络(Marketing network)
    • 资料下载(Download materials)
  • 合作伙伴
  • 新闻中心
    • 行业新闻
    • 技术档案
    • 公司动态
  • 关于我们
    • 公司概况
    • 荣誉资质
    • 加入我们
    • 联系我们
Mail
Search

新闻中心

  • 产品中心
  • 解决方案
  • 服务中心
  • 合作伙伴
  • 新闻中心
  • 关于我们

行业新闻

  • 行业新闻
  • 技术档案
  • 公司动态

首页

新闻中心

行业新闻

  • 焊剂特点和应用

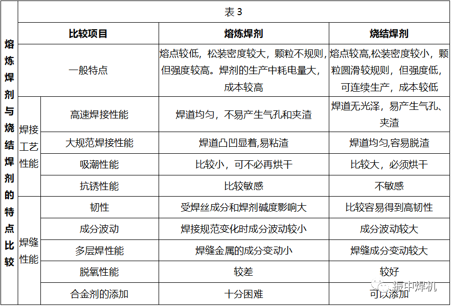
    ​熔炼焊剂的化学成分,熔炼焊剂的特点与焊丝匹配表

    查看详情
  • 双丝埋弧自动环缝焊接

    ​为了确保焊道形状的准确控制,必须在焊件顶点位置(即12点位置)之前,让熔池开始凝固。此外,焊丝还必须与焊件表面垂直,特别是对于小管径焊件,这一点更加重要。

    查看详情
  • 烧结焊剂的特点及选择参考表

    ​烧结焊剂是继熔炼焊剂之后发展起来的新型焊剂。黏结焊剂与烧结焊剂都属于非熔炼焊剂。黏结焊剂又称为低温烧结焊剂,烧结焊剂又称为高温烧结焊剂。

    查看详情
  • 违规操作惹大祸!焊接与切割“十不焊”要牢记

    ​违规操作惹大祸!焊接与切割“十不焊”要牢记

    查看详情
  • 埋弧焊缺陷及解决方法

    ​埋弧焊作为一种重要的焊接工艺,其应用范围十分广泛。在实际应用过程中,也经常会遇到各种问题。针对这些问题,本文将提出常见问题及其解决方法。

    查看详情
  • 埋弧焊管道工艺

    ​埋弧自动焊是应用最早的自动焊方法之一,最初用于大型管道的纵缝焊接。经改进后,配置管道驱动机可实现管道环缝自动焊。

    查看详情
  • «
  • 1
  • 2
  • 3
  • 4
  • 5
  • 6
  • 7
  • 8
  • ...
  • 11
  • 12
  • »
热门文章
  • 2023年04月27日
    埋弧焊电流电压速度参数
  • 2023年06月05日
    超详细!焊缝符号标注全攻略
  • 2023年05月23日
    焊接种类,你知道几种?
  • 2024年03月28日
    电渣焊焊接全面规范:内隔板加工到焊接施工的质量保障
  • 028-84891220
  • 客户留言
产品体系
焊接系统 成套设备 焊机电源 焊接小车 埋弧焊控制器
新闻动态
公司新闻 行业动态 最新公告
视频中心
埋弧焊应用 电渣焊应用 资料下载
招聘中心
招聘信息 薪酬福利 员工发展
联系我们
地址:成都市金堂县淮口镇成阿工业园成阿大道46号 电话:028-84890821 13908049726 售后服务电话:028-84891220
友情链接
百度 腾讯 阿里
关注我们
wechat
打开微信扫一扫

Copyright © 2001-2020 成都振中科技有限公司 版权所有 川公网安备51012102000337号 | 蜀ICP备19021546号-1