• 首页
  • 产品中心
    • 焊接系统(SAW SYS)
    • 成套设备(SET EQP)
    • 埋弧焊电源(SAW PSU)
    • 埋弧焊小车(SAW CAR)
    • 埋弧焊控制器(SAW CONT)
    • 埋弧焊送丝机(SAW feeder)
  • 解决方案
    • 埋弧焊接系统
    • 电渣焊接系统
  • 服务中心
    • 服务策略(Service Strategy)
    • 营销网络(Marketing network)
    • 资料下载(Download materials)
  • 合作伙伴
  • 新闻中心
    • 行业新闻
    • 技术档案
    • 公司动态
  • 关于我们
    • 公司概况
    • 荣誉资质
    • 加入我们
    • 联系我们
Mail
Search

新闻中心

  • 产品中心
  • 解决方案
  • 服务中心
  • 合作伙伴
  • 新闻中心
  • 关于我们

行业新闻

  • 行业新闻
  • 技术档案
  • 公司动态

首页

新闻中心

行业新闻

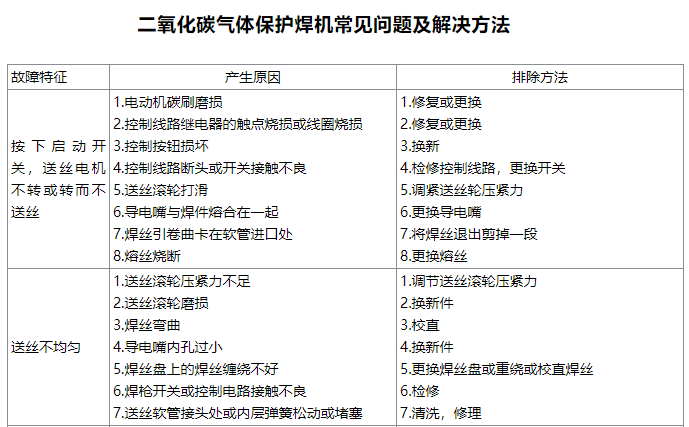
  • 埋弧焊机、CO2气体保护焊机常见问题及解决方法

    ​一、埋弧焊机常见问题及解决方法 二、二氧化碳气体保护焊机常见问题及解决方法

    查看详情
  • 收藏!埋弧焊如何快速的调出合适的参数--详细解析

    ​埋弧焊的工艺参数是如何调节的呢?怎么能调配出合适焊接电流呢?一般可根据埋弧焊电流电压、速度计算公式 V=0.04XA+20 。

    查看详情
  • 埋弧焊工艺及参数选择、焊接技术与焊接方法

    ​1、埋弧焊工艺 2、焊接工艺参数及选择 3、埋弧焊技术与焊接方法

    查看详情
  • 埋弧焊工艺规程(适用于B级锅炉埋弧焊)

    ​本规程规定了埋弧自动焊焊接低碳钢及低合金高强钢的工艺特点。 本规程适用于 B 级锅炉用埋弧自动焊。

    查看详情
  • 适用于各类压力容器埋弧自动焊通用工艺规程守则

    ​ 本规程与图样或工艺文件有矛盾时,以图样或工艺文件为准。文中所列出的焊接规范只作参考,选用时根据实际情况适当调整。

    查看详情
  • 参考--焊缝外观质量验收标准及尺允许偏差

    ​焊角高度Hf取0.6t1和1.5平方根t2中的最大,t1为腹板板厚,t2为翼缘板板厚。

    查看详情
  • «
  • 1
  • 2
  • ...
  • 4
  • 5
  • 6
  • 7
  • 8
  • 9
  • 10
  • 11
  • 12
  • »
热门文章
  • 2023年04月27日
    埋弧焊电流电压速度参数
  • 2023年06月05日
    超详细!焊缝符号标注全攻略
  • 2023年05月23日
    焊接种类,你知道几种?
  • 2024年03月28日
    电渣焊焊接全面规范:内隔板加工到焊接施工的质量保障
  • 028-84891220
  • 客户留言
产品体系
焊接系统 成套设备 焊机电源 焊接小车 埋弧焊控制器
新闻动态
公司新闻 行业动态 最新公告
视频中心
埋弧焊应用 电渣焊应用 资料下载
招聘中心
招聘信息 薪酬福利 员工发展
联系我们
地址:成都市金堂县淮口镇成阿工业园成阿大道46号 电话:028-84890821 13908049726 售后服务电话:028-84891220
友情链接
百度 腾讯 阿里
关注我们
wechat
打开微信扫一扫

Copyright © 2001-2020 成都振中科技有限公司 版权所有 川公网安备51012102000337号 | 蜀ICP备19021546号-1